

8月27日,上海互金协会发布失信人信息将录入信用系统的征求意见稿,逾期60天以上的借款人就会被录入信用系统,这一招着实有力。
在信用体系不够健全的大环境下,有些借款人趁机肆意妄为,试图逃避债款,让P2P平台逾期率不断上升,引发行业恐慌。
监管重拳之下,多家P2P平台响应政策,积极上报失信人信息,据观察君统计目前已有超过142家平台上报失信人员的信息(后附平台名单)。

上海互金协会启动市信用系统
三天前,上海互金协会发布关于《上海市网贷行业失信信息录入规则(试行)》公开征求意见的公告。
协会表示,为规范上海市网贷行业失信信息管理,加强对恶意逃废债等失信行为的约束和打击,推动网贷行业诚信体系建设,协会在有关主管部门指导下起草试行规则。
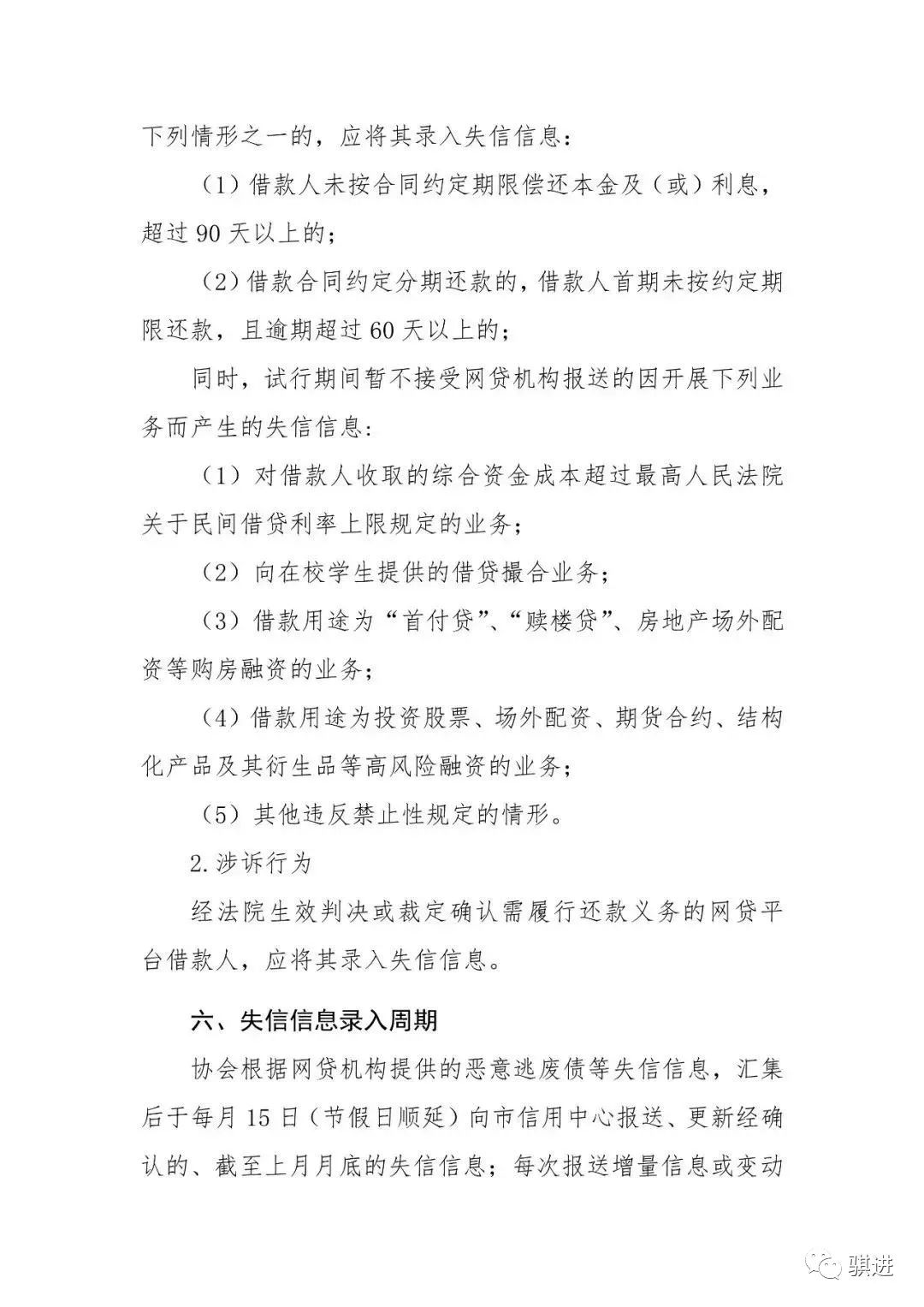
值得注意的是,被列入失信信息标准的逾期行为中包括:借款人未按合同约定期限偿还本金(或)利息超过90天以上的,借款合同约定分期还款的,借款人首期未按约定期还款,且逾期超过60天以上的就会被列入名单之中。
60天与90天的期限可以说是比较算长的了,如果连这样的期限借款人还是还不上钱,只能说恶意逃避的可能性较大。
此外,协会将于每月15号向市信用中心报送截止至上月月底的失信信息,并信用中心将有关信息纳入主体名下之后,供有关部门开展行政审批、日常监管等工作时参考。
所谓“一处失信,处处受限”不是说着玩的!
附《上海市网贷行业失信信息录入规则(试行)》(征求意见稿)全文





已上报失信人信息的平台名单
打击恶意“逃废债”行为义不容辞!
8月8日,全国互金整治办下发了《关于报送P2P平台借款人逃废债信息的通知》(以下简称“通知”)。通知指出,近期P2P网贷机构风险频发,部分借款人借机恶意“逃废债”,逾期不还款加剧了P2P平台的风险爆发。
同时通知中提到,全国整治办将协调征信管理部门将上述逃废债信息纳入征信系统和“信用中国”数据库,对相关逃废债行为人形成制约。
前期就是因为征信体系不完善,更别说各个平台之间的借款人信用信息共享,滋生了部分借款人恶意欠款不还的行为。
如今,多家P2P平台积极行动,经观察君统计,截止至8月30号,已有142家P2P平台上报失信人的信息,名单如下:

本所有转载文章均来自互联网,系出于传递更多信息之目的,不希望被转载的媒体或个人可与我们联系,我们将立即进行删除处理!
4000-177-176
骐进集团24小时客服热线



